Cambiar navegación
Ir al contenido
Quienes somos
Misión y Visión
Organos de Administracion
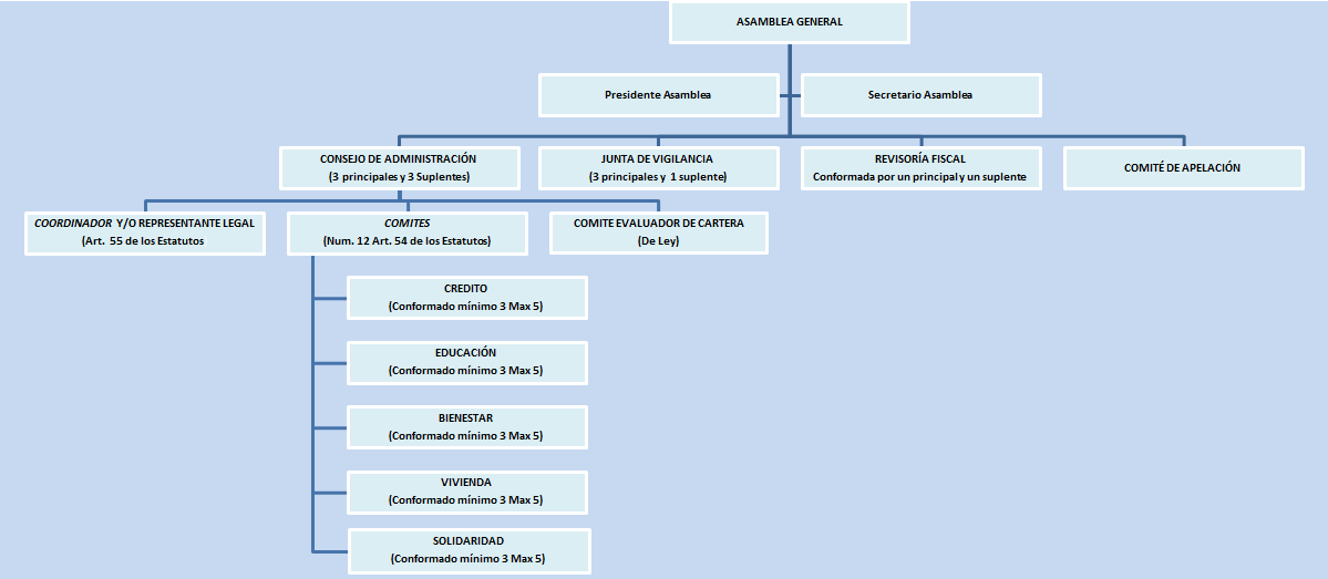
Organigrama
Reseña Historica
Asociados
Ingreso
Deberes
Actualizacion De Datos
Servicios
Prestamos
Resolución de Crédito
Auxilios
Convenios
Estatutos y Reglamentos
Reglamento Vivienda
Reglamento de solidaridad
Reglamento de Bienestar Social
Politica de Proteción de Datos
Documentos Dian
ACTA 29 ASAMBLEA
Certificacion Antecedentes Judiciales 2025
Certificacion cargos gerenciales 2025
Certificacion Cumplimiento art 364-5 2025
Copia de los estatutos aportes y excedentes
Estados Financieros diciembre 2025
Informe de resultados 2025
Memorias 2025
Contacto
Inicio
noviembre 9, 2018
admin
Organigrama